Die Suche ergab 23 Treffer
- Fr 5. Mär 2021, 15:02
- Forum: DIY
- Thema: Stax SRM-313 - Kondensatorentausch
- Antworten: 29
- Zugriffe: 12629
Re: Stax SRM-313 - Kondensatorentausch
Ich habe gerade ein Foto eines 313 in der (vermutlich) letzten Version gesehen. Also die Version mit dem schwarzen (nicht blauen) Board. Dort sind auch schon Trimmpotis vorhanden. Möglicherweise sind in der Version auch bereits die Sicherheitswiderstände drin. Bei mir muss ich noch mal genau gucken,...
- Fr 5. Mär 2021, 13:56
- Forum: Konzerte
- Thema: Letztes Konzert vor Corona...
- Antworten: 3
- Zugriffe: 6434
Letztes Konzert vor Corona...
Mensch,
es ist heute tatsächlich auf den Tag genau ein Jahr her, dass ich ein Konzert besuchen konnte!
"The Gates of Slumber" -Doommetal aus Indianapolis- im Junkyard, Dortmund. Sehr fein!
Und auch die Vorband -"Hexer" aus Dortmund war sehr sehens- und hörenswert.
es ist heute tatsächlich auf den Tag genau ein Jahr her, dass ich ein Konzert besuchen konnte!
"The Gates of Slumber" -Doommetal aus Indianapolis- im Junkyard, Dortmund. Sehr fein!
Und auch die Vorband -"Hexer" aus Dortmund war sehr sehens- und hörenswert.
- Fr 5. Mär 2021, 12:34
- Forum: Kopfhörer
- Thema: KH + KHV Empfehlungen
- Antworten: 63
- Zugriffe: 20887
Re: KH + KHV Empfehlungen
Hallo Sarkis,
herzlich willkommen hier.
Bei deinem Budget-Rahmen ist sicher auch Stax eine Möglichkeit. Wenn es dich da packt...
Nicht nur ich war total geflasht, als ich das erste Mal einen Stax auf dem Kopf hatte!
Inexxon und Stritt-Audio wären da gute Adressen für Gebrauchtes.
Viele Grüße
Thomas
herzlich willkommen hier.
Bei deinem Budget-Rahmen ist sicher auch Stax eine Möglichkeit. Wenn es dich da packt...
Nicht nur ich war total geflasht, als ich das erste Mal einen Stax auf dem Kopf hatte!
Inexxon und Stritt-Audio wären da gute Adressen für Gebrauchtes.
Viele Grüße
Thomas
- Fr 5. Mär 2021, 11:05
- Forum: DIY
- Thema: Stax SRM-313 - Kondensatorentausch
- Antworten: 29
- Zugriffe: 12629
Re: Stax SRM-313 - Kondensatorentausch
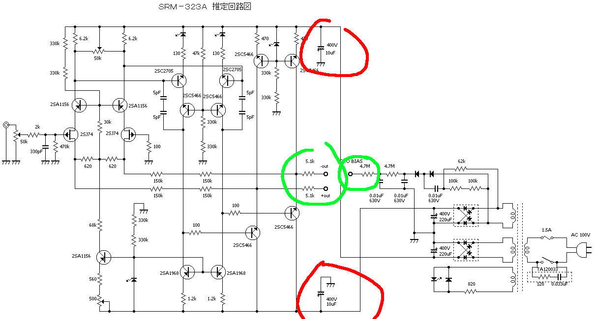
Hier habe ich noch einen Schaltplan vom 323A aufgetan.
Der hat auch schon die Sicherheitswiderstände im Ausgang. Damit erübrigt sich die Frage an Firschi. Die Werte der Widerstände sind identisch zu denen im T1.
Der hat auch schon die Sicherheitswiderstände im Ausgang. Damit erübrigt sich die Frage an Firschi. Die Werte der Widerstände sind identisch zu denen im T1.
- Fr 5. Mär 2021, 08:51
- Forum: DIY
- Thema: Stax SRM-313 - Kondensatorentausch
- Antworten: 29
- Zugriffe: 12629
Re: Stax SRM-313 - Kondensatorentausch
Eigentlich Vergleiche ich den 313 nicht mit dem T1. Das wäre ja auch vermessen, den zum T1 machen zu wollen. Die Beobachtung mit den scharfen Höhen war halt ähnlich.
Vergleichen könnte man den 313 mit dem 353x. Das ist ja eine Linie.
Vergleichen könnte man den 313 mit dem 353x. Das ist ja eine Linie.
- Fr 5. Mär 2021, 08:50
- Forum: DIY
- Thema: Stax SRM-313 - Kondensatorentausch
- Antworten: 29
- Zugriffe: 12629
Re: Stax SRM-313 - Kondensatorentausch
Inwiefern?
- Fr 5. Mär 2021, 08:43
- Forum: DIY
- Thema: Stax SRM-313 - Kondensatorentausch
- Antworten: 29
- Zugriffe: 12629
Re: Stax SRM-313 - Kondensatorentausch
Danke fürs Finden. Die Möglichkeit mit dem Formieren der Elkos habe ich bisher gar nicht in Betracht gezogen. Könnte aber tatsächlich passen. Der von mir überholte T1 mit den Schärfen in den Höhen hat nach Aussage des Vorbesitzers mehrere Monate unbenutzt gestanden und auch mein 313 war lange nicht ...
- Do 4. Mär 2021, 17:59
- Forum: DIY
- Thema: Stax SRM-313 - Kondensatorentausch
- Antworten: 29
- Zugriffe: 12629
Re: Stax SRM-313 - Kondensatorentausch
Nochmaliges Nachfrage bei Sören brachte zwar keinen Schaltplan, den er vom 313 auch nicht hat, aber immerhin die Aussage, dass seines Wissens nach die beiden kleinen Elkos zur Stabilisierung der Versorgungsspannung von 290 Volt der Transistoren dienen. Ich werde dem Verstärker also noch ein bisschen...
- Do 4. Mär 2021, 08:50
- Forum: DIY
- Thema: Stax SRM-313 - Kondensatorentausch
- Antworten: 29
- Zugriffe: 12629
Re: Stax SRM-313 - Kondensatorentausch
Ok, dann werde ich das erst mal so lassen. Sören hat inzwischen auch auf meine Anfrage geantwortet. Er hat zwar keine Aussage getroffen, ob die kleinen Elkos im Netzteil sitzen aber ist auch der Meinung, wenn der Verstärker weiterhin problemlos läuft, kann ich sie drin lassen. Grundsätzlich weist er...
- Di 2. Mär 2021, 18:53
- Forum: DIY
- Thema: Stax SRM-313 - Kondensatorentausch
- Antworten: 29
- Zugriffe: 12629
Re: Stax SRM-313 - Kondensatorentausch
Hallo Andreas,
das ist richtig. Und die letzte Version hatte dann das auch heute noch übliche blaue Board.
Viele Grüße
Thomas
das ist richtig. Und die letzte Version hatte dann das auch heute noch übliche blaue Board.
Viele Grüße
Thomas
- Di 2. Mär 2021, 14:16
- Forum: DIY
- Thema: Stax SRM-313 - Kondensatorentausch
- Antworten: 29
- Zugriffe: 12629
Re: Stax SRM-313 - Kondensatorentausch
Ok, Danke schonmal. Die Sicherheitswiderstände kommen schon noch rein. Ich wollte halt wissen, ob sich schon etwas nach dem Einbau der Kondensatoren ändert. Das ist ohne Umschalten bzw. Hin- und Herschalten sicher sehr schwer zu beurteilen und es spielt sicher auch die Einbildung eine Rolle... Es ge...
- Di 2. Mär 2021, 11:15
- Forum: DIY
- Thema: Stax SRM-313 - Kondensatorentausch
- Antworten: 29
- Zugriffe: 12629
Re: Stax SRM-313 - Kondenstorentausch
Hallo Carsten, in der Tat habe ich die kleinen Kondensatoren eher fürs Gefühl in der Kapazität verdoppelt. Firschi hat im T1 auch Kapazitäten bei den kleinen Kondensatoren erhöht (wahrscheinlich wusste er, was er tat!). Was mich hier gewundert hat, ist die Tatsache, dass auch die kleinen Elkos im 31...
- Di 2. Mär 2021, 09:27
- Forum: DIY
- Thema: Stax SRM-313 - Kondensatorentausch
- Antworten: 29
- Zugriffe: 12629
Stax SRM-313 - Kondensatorentausch
Nachdem mir die scharfen Höhen meines Stax SRM-313 definitiv nicht mehr gefallen haben und der Austausch der Kondensatoren nach Firschis hervorragender Anleitung an einem T1 mit ähnlichen Problemen Linderung brachte, habe ich mich auch bei dem 313 an den Austausch der Kondensatoren gewagt. Bei diese...
- So 28. Feb 2021, 16:37
- Forum: Verstärker, DACs, DAPs, etc.
- Thema: [Sammelthread] STAX - Drivers for Electrostatic Headphones
- Antworten: 502
- Zugriffe: 326608
Re: [Sammelthread] STAX - Drivers for Electrostatic Headphones
Wird gemacht! Ich hoffe, dass die Teile nächste Woche bei mir eintreffen. Dann wird es vielleicht schon nächstes Wochenende etwas.
- So 28. Feb 2021, 16:27
- Forum: Verstärker, DACs, DAPs, etc.
- Thema: [Sammelthread] STAX - Drivers for Electrostatic Headphones
- Antworten: 502
- Zugriffe: 326608
Re: [Sammelthread] STAX - Drivers for Electrostatic Headphones
Ich habe meinen zweiten T1 nach Firschis Anleitung selber überholt. Der hatte vorher auch eine leichte Schärfe in den Höhen. Nach der Überholung war das weg. Keine Ahnung ob es die neuen Kondensatoren waren oder die Sicherheitswiderstände. Mal sehen wie das beim 313 ausgeht...
- So 28. Feb 2021, 15:40
- Forum: Verstärker, DACs, DAPs, etc.
- Thema: [Sammelthread] STAX - Drivers for Electrostatic Headphones
- Antworten: 502
- Zugriffe: 326608
Re: [Sammelthread] STAX - Drivers for Electrostatic Headphones
meiner ist Nr. 3-2723 und die Version, die Normal eingebaut ist, also nicht die gekippt eingebaute.
- Sa 27. Feb 2021, 14:55
- Forum: Verstärker, DACs, DAPs, etc.
- Thema: [Sammelthread] STAX - Drivers for Electrostatic Headphones
- Antworten: 502
- Zugriffe: 326608
Re: [Sammelthread] STAX - Drivers for Electrostatic Headphones
Soviel schonmal: höherfrequente Impulse klingen spitzer, schärfer beim 313, abgerundeter beim T1m4... Das ist auch mein sehr deutlicher Eindruck. Die spitzen Höhen am 313 sind schon durchaus nervig: Oper geht manchmal gar nicht. Am T1m4 dagegen ein Genuss! Ich warte noch auf Material um dem 313 neu...
- Di 12. Jan 2021, 19:43
- Forum: DIY
- Thema: STAX Tube Driver: Instandhaltung & Modifikation
- Antworten: 253
- Zugriffe: 219022
Re: STAX Tube Driver: Instandhaltung & Modifikation
Ich habe nur ein altes Voltcraft-Multimeter. Und da das sicher kein Profigerät ist, würde ich meine gemessenen 228, 229 Volt auch nicht als in Beton gegossen sehen. Können sicher auch 5 Volt mehr oder weniger sein. Immerhin ist es nahe an der Nennspannung.
- Di 12. Jan 2021, 17:51
- Forum: DIY
- Thema: STAX Tube Driver: Instandhaltung & Modifikation
- Antworten: 253
- Zugriffe: 219022
Re: STAX Tube Driver: Instandhaltung & Modifikation
Die Elkos waren entladen. Bei uns kommen übrigens ziemlich genau 230 Volt aus der Steckdose.
LG
Thomas
- Mo 11. Jan 2021, 21:35
- Forum: DIY
- Thema: STAX Tube Driver: Instandhaltung & Modifikation
- Antworten: 253
- Zugriffe: 219022
Re: STAX Tube Driver: Instandhaltung & Modifikation
Die Kondensatoren entladen sich im Normalfall über die gesteckten Röhren. Spannungsfreiheit prüfen sollte trotzdem erfolgen, wenn man den Deckel öffnet. Ein einfaches Multimeter, Schwarz an die Masserendelschraube an der Rückseite und Rot einfach mit der Spitze die 4 Elkos auf der unisolierten Ober...
- Mo 11. Jan 2021, 21:13
- Forum: DIY
- Thema: STAX Tube Driver: Instandhaltung & Modifikation
- Antworten: 253
- Zugriffe: 219022
Re: STAX Tube Driver: Instandhaltung & Modifikation
- Mo 11. Jan 2021, 20:34
- Forum: DIY
- Thema: STAX Tube Driver: Instandhaltung & Modifikation
- Antworten: 253
- Zugriffe: 219022
Re: STAX Tube Driver: Instandhaltung & Modifikation
Ok, danke, dann klemme ich den Amp heute Nacht mal ab und greife morgen Abend mal zum Schraubendreher.
By the way: Wie lange ist auf den Kondensatoren noch Saft? Reicht der eine Tag zum Entladen?
By the way: Wie lange ist auf den Kondensatoren noch Saft? Reicht der eine Tag zum Entladen?
- So 10. Jan 2021, 18:12
- Forum: DIY
- Thema: STAX Tube Driver: Instandhaltung & Modifikation
- Antworten: 253
- Zugriffe: 219022
Re: STAX Tube Driver: Instandhaltung & Modifikation
Hallo zusammen, ich bin neu hier und habe dieses Forum vor noch nicht all zu langer Zeit entdeckt. Und das, wo mich der Stax-Wahnsinn schon 2017 gepackt hat. Es fing an mit einem Lambda Nova Classic samt SRM-313 von Sören. Herbst 2018 kam dann ein L700 und SRM-353XBK dazu. Seit gestern läuft ein T1 ...